ISO Certification

ISO Certification

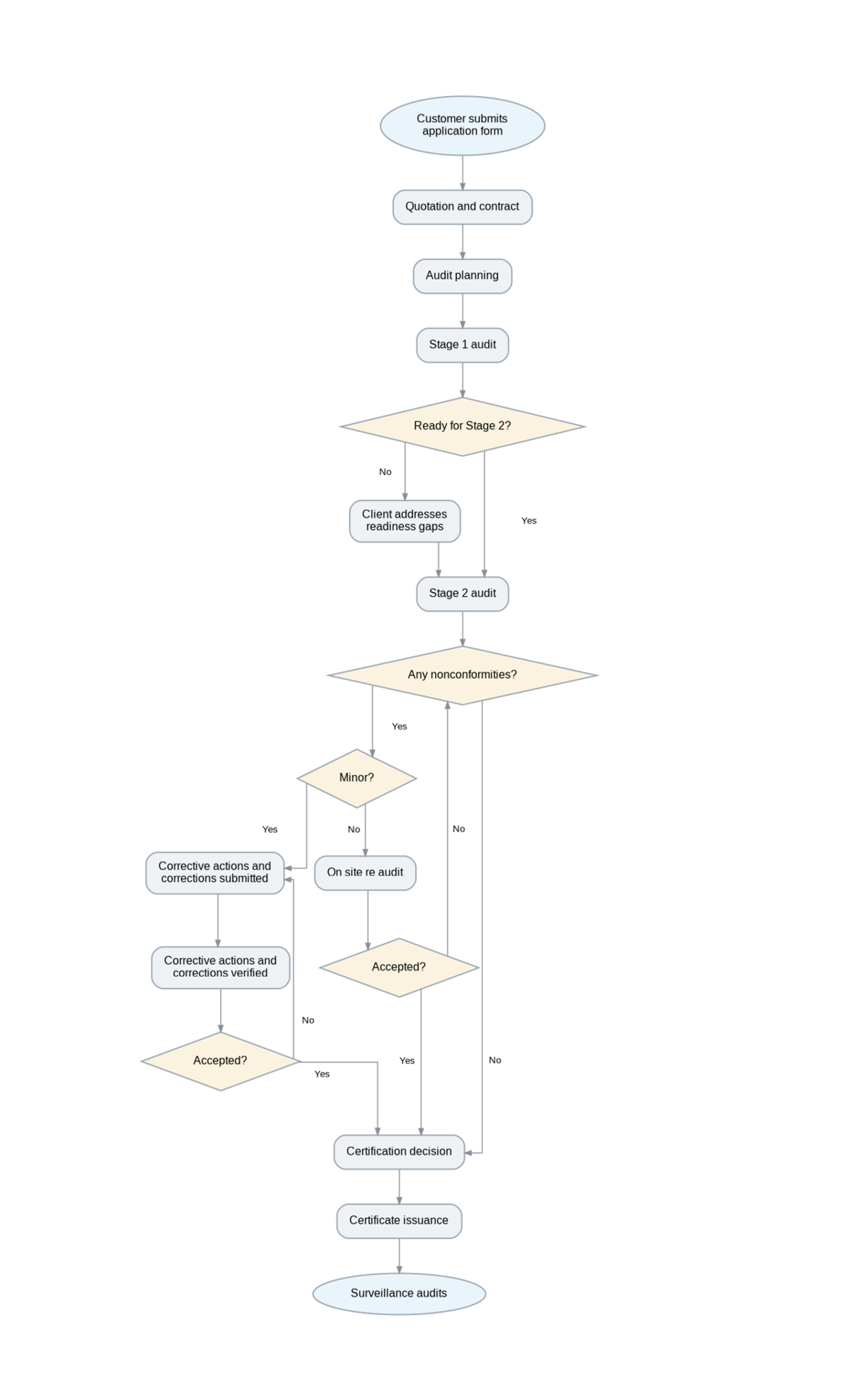
At RIVA Group, we provide professional ISO services, guiding businesses through the process of achieving internationally recognized standards. We certify your organization through global accreditation bodies to guarantee agile and reliable ISO certificates tailored to your organization needs.
Certification plays a crucial role in ensuring quality, safety, and efficiency across industries. As global standards evolve, companies increasingly seek ISO certification to improve credibility, streamline operations, and enhance market access. The demand for certifications has surged across sectors such as manufacturing, healthcare, IT, automotive, food safety etc. At RIVA Cert, we assist our clients to achieve internationally accredited certification services, ensuring traceability and authenticity. Our certifications guarantee that the clients meet global regulatory and industry standards. RIVA Group ensures that every certification process is transparent, reliable, and aligned with the latest industry requirements.

ISO Certification Categories

Discover everything you need to know about ISO Certification

Food Industry

Implementing a robust ISO framework is fundamental for any organization within the food industry, ensuring the highest levels of safety, quality, and traceability from farm to fork. Adherence to these internationally recognized standards demonstrates a commitment to proactive hazard control and regulatory compliance, building unwavering consumer trust. It provides a systematic approach to managing food safety risks, streamlining processes, and reducing the potential for costly recalls. For food producers, processors, and packagers, ISO certification is a powerful tool for market access and supply chain credibility.

ISO 9001 is a globally recognized standard for quality management that provides a framework for organizations of all sizes and sectors to establish, implement, maintain, and continually improve a quality management system (QMS). By adopting ISO 9001, organizations ensure effective processes, competent staff, and consistent delivery of products and services, enhancing customer satisfaction and confidence.

The standard, part of the ISO 9000 family, is based on quality management principles such as strong customer focus, leadership, and continual improvement, and is the only standard within the family that can be certified. Implementing ISO 9001 offers numerous business benefits, including improved customer trust through robust quality control, efficient complaint resolution, streamlined processes and reduced waste, and ongoing optimization through audits and management reviews, ultimately supporting long-term organizational success and competitiveness.

ISO 45001 is an international standard that specifies requirements for an occupational health and safety (OH&S) management system. It provides a framework for organizations to manage risks and improve OH&S performance.

The standard establishes criteria for an OH&S policy, objectives, planning, implementation, operation, auditing and review. Key elements include leadership commitment, worker participation, hazard identification and risk assessment, legal and regulatory compliance, emergency planning, incident investigation and continual improvement.

ISO 14001 is the leading international standard for Environmental Management Systems (EMS), providing a framework for organizations to systematically manage environmental responsibilities, reduce impacts.  This can cover systems such as waste management, recycling, energy use, and use of pollutants such as toxic chemicals, ensuring legal compliance, and achieve sustainability goals through continuous improvement, using the Plan-Do-Check-Act (PDCA) cycle. It's applicable to any size/type of organization and helps enhance environmental performance, satisfy stakeholders, and gain reputational benefits. 

ISO 22000 is the central, certifiable standard for food safety management. It is designed to be used by any organization in the food chain, from farmers and manufacturers to transporters, retailers, and caterers.

Its key requirements include:

  1. Hazard Analysis and Control: Integrating HACCP principles to identify, prevent, and control food safety hazards.
  2. Interactive Communication: Ensuring effective communication about food safety issues both up and down the supply chain.
  • Management System Approach: Using a structured framework to manage processes and ensure continual improvement, making it easy to integrate with other standards like ISO 9001.

FSSC 22000, on the other hand, is a globally recognized food safety certification scheme built on ISO 22000 and strengthened with sector-specific requirements and prerequisite hygiene programs to ensure comprehensive food-safety management across the entire supply chain.

As a GFSI-benchmarked scheme, it provides a robust framework for identifying and preventing food-safety hazards, enhancing operational reliability, and demonstrating compliance with international food-safety expectations. Together, ISO 9001 and FSSC 22000 support organizations in achieving consistent quality, regulatory compliance, strengthened consumer trust, and improved operational integrity.

Good Manufacturing Practices (GMP) provide a comprehensive framework that ensures food, pharmaceutical, and related products are produced consistently and controlled to high-quality standards. GMP covers every aspect of the manufacturing process, including facility layout, equipment design, material handling, staff training, process validation, documentation, and quality control, to minimize risks that cannot be fully eliminated through final product testing. By establishing structured procedures and operational controls, GMP ensures that products are safe, reliable, and traceable throughout every stage of production, forming a core component of modern quality assurance and regulatory compliance.

Good Hygiene Practices (GHP) focus on the fundamental cleanliness and sanitary conditions necessary to prevent contamination in food and product handling environments. GHP addresses personal hygiene, handwashing routines, protective clothing, cleaning and disinfection procedures, waste management, water quality, and pest control to create a hygienic environment that supports safe operations. As a prerequisite to more advanced safety systems, GHP ensures that people, equipment, and facilities maintain the cleanliness required to protect product integrity and consumer health, serving as the essential baseline on which broader food safety systems like GMP and HACCP are built.

ISO 22005:2007 is an international standard that provides principles and basic requirements for designing and implementing a traceability system in the feed and food chain, allowing organizations to document a product's history, location, and components at any point, helping ensure food safety, authenticity, and compliance with regulations or customer demands. It's a flexible framework applicable to any step, from farm to fork, to support recalls, verify origin, and manage allergens. The traceability system is a technical tool to assist an organization to conform with its defined objectives, and is applicable when necessary to determine the history or location of a product or its relevant components.

ISO 6579-1:2017 specifies a horizontal method for the detection of Salmonella. It is applicable to the following:

  • products intended for human consumption and the feeding of animals;
  • environmental samples in the area of food production and food handling;
  • samples from the primary production stage such as animal faeces, dust, and swabs.

With this horizontal method, most of the Salmonella serovars are intended to be detected. For the detection of some specific serovars, additional culture steps may be needed. For Salmonella Typhi and Salmonella Paratyphi, the procedure is described in Annex D.

ISO 4833-1:2013 specifies a horizontal method for enumeration of microorganisms that are able to grow and form colonies in a solid medium after aerobic incubation at 30 °C. The method is applicable to: a) products intended for human consumption and for animal feed; b) environmental samples in the area of food and feed production and handling.

ISO 4833-1:2013 is applicable to: 1) products that require a reliable count when a low limit of detection is specified (below 102/g or 102/ml for liquid samples or below 103/g for solid samples); 2) products expected to contain spreading colonies that obscure colonies of other organisms, e.g. milk and milk products likely to contain spreading Bacillus spp.

provides guidelines for detecting and counting presumptive Escherichia coli (E. coli) in food, animal feed, and environmental samples using a liquid-medium culture method, specifically the Most Probable Number (MPN) technique, involving incubation at 37°C and then 44°C to confirm gas production and indole formation, offering a reliable way to assess contamination levels. 

 ISO 7251 is a crucial standard for food safety labs to ensure microbial quality and safety by reliably finding E. coli in various matrices. 

ISO/TC 34/SC 19 is the International Organization for Standardization's Subcommittee for "Bee Products," focusing on standardizing the entire lifecycle of honey and other bee-derived products, covering product specifics, beekeeping, testing, packaging, and storage, while excluding food safety aspects already handled by other committees like SC 17. This standard is the standardization of the whole process and circulation of bee products, including but not limited to the following: products standards, basic standards, beekeeping practices, quality standards, testing method standards and storage and transportation standards.

1.1        This document specifies a sampling method for a consignment of instant coffee, shipped in 10 package units or more.

This document is applicable to cases which have inner linings of moisture-resistant material hermetically sealed because of the hygroscopic nature of instant coffee and which are in package units greater than 10 kg net mass, typically up to 50 kg. This document is also applicable to units of more than 50 kg, usually called “big bags” or “supersacks”. The cases are generally made of cardboard of appropriate strength and the big bags are made of suitable plastic material.

1.2        This document is also applicable to the selection and preparation of a sufficiently representative sample of the consignment, which is intended:

  1. a)          to serve as a basis for an offer for sale;
  2. b)          for examination to verify that the instant coffee to be offered for sale satisfies the producer’s sales specification;
  3. c)          for examination to determine one or more of the characteristics of the instant coffee for technical, commercial, administrative and arbitration purposes;
  4. d)          for retention as a reference sample for use, if required, in litigation.

1.3        This document is applicable to all types of instant coffee, as defined in ISO 3509, contained in all types of units with liners, with the exception stated in 1.4.

1.4        For bulk density and particle size, this document is applicable to spray-dried powder and freeze-dried instant coffees only, as defined in ISO 3509, due to the intrinsic fragility of particles of agglomerated instant coffee, which leads to greater breakdown and headspace in the final packed units for the consumer.

This document gives guidelines for the use of near infrared (NIR) spectrometry in the analysis of milk and milk products in liquid, semi-solid or solid form. Depending on the sample form and application, different instrument setups for transmittance, diffuse reflectance or transflectance can be applied.

ISO 29822 specifies the determination of the degree of isomerization of diacylglycerols in vegetable fats and oils. 1,2-Diacylglycerols are transformed to the more stable 1,3-isomers during storage or due to acidic catalysed reaction.

The mass fraction of 1,2-diacylglycerols can be used as a quality criterion for vegetable fats and oils.

Automotive Industry

In the highly precise and interconnected automotive industry, ISO standards are indispensable for guaranteeing quality, safety, and reliability across the entire supply chain. Certification to these benchmarks ensures component uniformity, enhances manufacturing efficiency, and facilitates global market integration. For automotive suppliers and manufacturers, it provides a structured system for defect prevention, continuous improvement, and meeting stringent customer-specific requirements, ultimately leading to superior product performance and customer satisfaction.

ISO 9001 is a globally recognized standard for quality management that provides a framework for organizations of all sizes and sectors to establish, implement, maintain, and continually improve a quality management system (QMS). By adopting ISO 9001, organizations ensure effective processes, competent staff, and consistent delivery of products and services, enhancing customer satisfaction and confidence.

The standard, part of the ISO 9000 family, is based on quality management principles such as strong customer focus, leadership, and continual improvement, and is the only standard within the family that can be certified. Implementing ISO 9001 offers numerous business benefits, including improved customer trust through robust quality control, efficient complaint resolution, streamlined processes and reduced waste, and ongoing optimization through audits and management reviews, ultimately supporting long-term organizational success and competitiveness.

ISO 45001 is an international standard that specifies requirements for an occupational health and safety (OH&S) management system. It provides a framework for organizations to manage risks and improve OH&S performance.

The standard establishes criteria for an OH&S policy, objectives, planning, implementation, operation, auditing and review. Key elements include leadership commitment, worker participation, hazard identification and risk assessment, legal and regulatory compliance, emergency planning, incident investigation and continual improvement.

ISO 14001 is the leading international standard for Environmental Management Systems (EMS), providing a framework for organizations to systematically manage environmental responsibilities, reduce impacts.  This can cover systems such as waste management, recycling, energy use, and use of pollutants such as toxic chemicals, ensuring legal compliance, and achieve sustainability goals through continuous improvement, using the Plan-Do-Check-Act (PDCA) cycle. It's applicable to any size/type of organization and helps enhance environmental performance, satisfy stakeholders, and gain reputational benefits. 

IATF 16949:2016 (1st edition) represents an innovative document, given the strong orientation to the customer, with inclusion of a number of consolidated previous customer specific requirements. ISO/TS 16949 (1st edition) was originally created in 1999 by the International Automotive Task Force (IATF) with the aim of harmonizing the different assessment and certification systems worldwide in the supply chain for the automotive sector.  

ISO/TS 16949 introduced a common set of techniques and methods for common product and process development for automotive manufacturing worldwide.

ISO 50001 is based on the management system model of continual improvement also used for other well-known standards such as ISO 9001 or ISO 14001. This makes it easier for organizations to integrate energy management into their overall efforts to improve quality and environmental management.

ISO 50001 provides a framework of requirements for organizations to:

  1. Develop a policy for more efficient use of energy
  2. Fix targets and objectives to meet the policy
  • Use data to better understand and make decisions about energy use
  1. Measure the results
  2. Review how well the policy works, and
  3. Continually improve energy management.

ISO 21448, also known as SOTIF (Safety Of The Intended Functionality), is a crucial automotive standard addressing risks from system limitations, not failures, in advanced driver-assistance systems (ADAS) and autonomous vehicles, focusing on hazards from external factors, environmental influences, and misuse to ensure safe performance where situational awareness is key, complementing ISO 26262 by handling scenarios beyond mere malfunction.

This standard is applicable to intended functionalities where proper situational awareness is essential to safety and where such situational awareness is derived from complex sensors and processing algorithms, especially functionalities of emergency intervention systems and systems having levels of driving automation from 1 to 5.

Reasonably foreseeable misuse is in the scope of this document. In addition, operation or assistance of a vehicle by a remote user or communication with a back office that can affect vehicle decision making is in scope of this document when it can lead to safety hazards.

ISO 26262 is the international standard for functional safety in road vehicles, providing a framework for managing risks from electrical and electronic (E/E) system malfunctions throughout a vehicle's life cycle, from concept to decommissioning, by defining processes, methods, and risk classification (ASILs) for hardware and software development to ensure safe vehicle operation.  This standard establishes a structured, documented process for safety, reducing accidents and ensuring components meet required performance, crucial for modern, complex vehicles. 

ISO 16750 is a crucial international standard for road vehicles, defining environmental stresses and testing for electrical and electronic (E/E) components to ensure they withstand real-world vehicle conditions like temperature, vibration, humidity, and chemicals, broken down into five parts: General, Electrical, Mechanical, Climatic, and Chemical loads. This standard helps manufacturers guarantee component reliability, covering everything from battery voltage spikes (ISO 16750-2) to mechanical shocks (ISO 16750-3), ensuring robust performance in diverse automotive applications, from internal combustion engines to electric vehicles (EVs). 

This document is not intended to apply to environmental requirements or testing for systems and components of motorcycles and mopeds. Electromagnetic compatibility (EMC) is not covered by this document.

Systems and their components released for production, or systems and their components already under development prior to the publication date of this document, can be exempted from fulfilling the changes in this edition compared to the previous one.

ISO 8855:2011 defines the principal terms used for road vehicle dynamics. The terms apply to passenger cars, buses and commercial vehicles with one or more steered axles, and to multi-unit vehicle combinations. This standard applies to various road vehicles, including cars, buses, commercial vehicles with steered axles, and multi-unit combinations. It ensures clear and unambiguous communication in vehicle testing, analysis, and development. In essence, ISO 8855 provides the foundational language for discussing how vehicles move and handle, crucial for automotive engineering. 

 

Medical Devices Industry

The medical device sector demands an uncompromising focus on safety, efficacy, and regulatory compliance, making ISO certification a critical requirement. These standards provide a comprehensive framework for the entire product lifecycle, from design and development to production, installation, and post-market surveillance. Compliance ensures that devices are consistently safe and effective, fulfilling regulatory obligations in markets worldwide and fostering innovation while managing risk.

ISO 9001 is a globally recognized standard for quality management that provides a framework for organizations of all sizes and sectors to establish, implement, maintain, and continually improve a quality management system (QMS). By adopting ISO 9001, organizations ensure effective processes, competent staff, and consistent delivery of products and services, enhancing customer satisfaction and confidence.

The standard, part of the ISO 9000 family, is based on quality management principles such as strong customer focus, leadership, and continual improvement, and is the only standard within the family that can be certified. Implementing ISO 9001 offers numerous business benefits, including improved customer trust through robust quality control, efficient complaint resolution, streamlined processes and reduced waste, and ongoing optimization through audits and management reviews, ultimately supporting long-term organizational success and competitiveness.

ISO 45001 is an international standard that specifies requirements for an occupational health and safety (OH&S) management system. It provides a framework for organizations to manage risks and improve OH&S performance.

The standard establishes criteria for an OH&S policy, objectives, planning, implementation, operation, auditing and review. Key elements include leadership commitment, worker participation, hazard identification and risk assessment, legal and regulatory compliance, emergency planning, incident investigation and continual improvement.

ISO 14001 is the leading international standard for Environmental Management Systems (EMS), providing a framework for organizations to systematically manage environmental responsibilities, reduce impacts.  This can cover systems such as waste management, recycling, energy use, and use of pollutants such as toxic chemicals, ensuring legal compliance, and achieve sustainability goals through continuous improvement, using the Plan-Do-Check-Act (PDCA) cycle. It's applicable to any size/type of organization and helps enhance environmental performance, satisfy stakeholders, and gain reputational benefits. 

ISO 13485 is crucial for manufacturers and suppliers of medical devices as it establishes a framework to ensure consistent design, development, production, and delivery of medical devices that are safe for their intended purpose.

It aids in meeting rigorous regulatory requirements and managing risk, while ensuring best practices in the manufacture of medical devices. This standard not only facilitates market access across different countries but also enhances trust among stakeholders through demonstrated commitment to safety and quality.

ISO 14971:2019 is the international standard that provides terminology, principles, and a comprehensive framework for risk management of medical devices, including software as a medical device and in vitro diagnostic devices. It guides organizations in identifying hazards, estimating and evaluating associated risks, implementing controls, and monitoring their effectiveness throughout the entire device life cycle, from initial design through production, post-market activities, and eventual decommissioning. The 2019 edition emphasizes benefit-risk analysis, strengthens requirements for production and post-production processes, and aligns closely with regulatory expectations worldwide.

By establishing objective criteria for risk acceptability while recognizing that acceptable risk depends on device context and intended use, ISO 14971 enables manufacturers to make informed safety decisions, proactively identify hazards early in development, integrate risk management with quality systems such as ISO 13485, enhance patient safety and device performance, and improve post-market surveillance to rapidly address emerging risks, all contributing to safer, more effective medical devices and greater trust among users and stakeholders.

ISO 20417 is the essential international standard detailing the requirements for labels, markings, and instructions (accompanying information) that manufacturers must provide with medical devices and IVDs, ensuring users have crucial safety, performance, and usage data, replacing older standards like EN 1041 and aligning with global regulations like EU-MDR for safe and effective device deployment. 

ISO 15189 is the international standard for quality and competence in medical laboratories, providing requirements for a Quality Management System (QMS) to ensure accurate, reliable testing for patient care, covering management & technical criteria, and distinct from general lab standards like ISO 17025 by focusing on patient outcomes, ethics, and confidentiality. The latest version, ISO 15189:2022, emphasizes risk management, patient focus, and supports point-of-care testing, guiding laboratories in developing robust systems and gaining accreditation. 

This document is applicable to medical laboratories in developing their management systems and assessing their competence. It is also applicable for confirming or recognizing the competence of medical laboratories by laboratory users, regulatory authorities and accreditation bodies.

ISO 15223 specifies universal symbols for medical device labeling, with Part 1 (ISO 15223-1) detailing general requirements for symbols used on devices, their packaging, and instructions, to overcome language barriers and ensure clarity for safe, effective use globally, applicable across many device types and regulatory landscapes. 

This document specifies symbols used to express information supplied for a medical device. This document is applicable to symbols used in a broad spectrum of medical devices, that are available globally and need to meet different regulatory requirements. These symbols can be used on the medical device itself, on its packaging or in the accompanying information. The requirements of this document are not intended to apply to symbols specified in other standards.

ISO 14155:2020 is the international standard for Good Clinical Practice (GCP) in the design, conduct, recording, and reporting of clinical investigations involving human subjects to assess medical devices. Its main goals are to protect the rights, safety, and well-being of human participants, ensure the scientific integrity of the results, and define roles for sponsors and investigators, aligning with regulations like the EU MDR and FDA IDE processes. 

This document addresses good clinical practice for the design, conduct, recording and reporting of clinical investigations carried out in human subjects to assess the clinical performance or effectiveness and safety of medical devices. For post-market clinical investigations, the principles set forth in this document are intended to be followed as far as relevant, considering the nature of the clinical investigation .

Oil, Gas and Petrochemicals

ISO standards are essential in the oil, gas, and petrochemical sectors because they provide a unified, internationally recognized framework to manage high-risk operations, ensure regulatory compliance, and standardize quality across complex supply chains. These standards strengthen operational integrity, enhance safety performance, improve equipment reliability, and support environmental stewardship, critical factors in an industry where even minor failures can lead to major financial, environmental, and reputational losses.

ISO 29001 is the leading quality management standard for the oil, gas, and petrochemical industries, providing a structured framework that strengthens safety, reliability, and operational consistency across the entire supply chain. Built on ISO 9001 with sector-specific requirements, it focuses on managing high-risk processes, ensuring supplier quality, protecting asset integrity, and driving continuous improvement in design, manufacturing, and service delivery. By standardizing processes, controlling non-conformities, and supporting integration with HSE systems, ISO 29001 helps organizations prevent costly incidents, meet complex regulatory obligations, and enhance efficiency, ultimately improving operational performance, reducing risk, and building trust with customers, regulators, and partners.

ISO 45001 is an international standard that specifies requirements for an occupational health and safety (OH&S) management system. It provides a framework for organizations to manage risks and improve OH&S performance.

The standard establishes criteria for an OH&S policy, objectives, planning, implementation, operation, auditing and review. Key elements include leadership commitment, worker participation, hazard identification and risk assessment, legal and regulatory compliance, emergency planning, incident investigation and continual improvement.

ISO 14001 is the leading international standard for Environmental Management Systems (EMS), providing a framework for organizations to systematically manage environmental responsibilities, reduce impacts.  This can cover systems such as waste management, recycling, energy use, and use of pollutants such as toxic chemicals, ensuring legal compliance, and achieve sustainability goals through continuous improvement, using the Plan-Do-Check-Act (PDCA) cycle. It's applicable to any size/type of organization and helps enhance environmental performance, satisfy stakeholders, and gain reputational benefits. 

ISO 15544:2024 is the international standard that defines objectives, functional requirements, and guidelines for effective Emergency Response Planning (ERP) on offshore hydrocarbon installations, including fixed platforms and floating production or storage units. Centered on protecting people, the environment, and assets, it uses a hazard-based assessment approach to determine the emergency measures each facility needs, accounting for its complexity, location, and workforce. The standard specifies performance-based requirements for communication, training, drills, equipment readiness, and continuous verification to ensure plans remain effective.

By establishing a robust, flexible framework for prevention, response, and recovery, ISO 15544:2024 helps offshore oil and gas operators reduce risks, enhance preparedness, and maintain safe, resilient operations.

ISO 14224 is the leading international standard for the petroleum, petrochemical, and natural gas industries that defines a unified framework for collecting, organizing, and managing reliability and maintenance (RM) data for industrial equipment. By standardizing equipment taxonomies, failure modes, maintenance activity categories, and data quality requirements, it creates a common “reliability language” that enables consistent, comparable, and high-quality information across operators, contractors, and manufacturers. This structured approach supports more accurate failure analysis, benchmarking, and predictive maintenance, ultimately improving asset performance, reducing operational and life-cycle costs, enhancing safety, and strengthening decision-making. Widely used when implementing or upgrading CMMS/RAMS systems, ISO 14224 also provides the reliable data foundation needed for modern digital initiatives such as AI-driven analytics and Industry 4.0 maintenance strategies.

ISO 19901-1:2015 gives general requirements for the determination and use of meteorological and oceanographic (metocean) conditions for the design, construction and operation of offshore structures of all types used in the petroleum and natural gas industries.

The requirements are divided into two broad types:

- those that relate to the determination of environmental conditions in general, together with the metocean parameters that are required to adequately describe them;

- those that relate to the characterization and use of metocean parameters for the design, the construction activities or the operation of offshore structures.

ISO 11223:2004 gives guidance on the selection, installation, commissioning, maintenance, validation and calibration of hydrostatic tank-gauging (HTG) systems for the direct measurement of static mass in petroleum storage tanks. It is intended to cover custody transfer applications, although details of other, less accurate, measurements are included for information. It also gives guidance on calculations of standard volume from measured mass and independently measured reference density. Information is also included on measurements of observed and standard volume using density measured by the HTG system itself.

ISO 11223:2004 is applicable to hydrostatic tank-gauging systems which use pressure sensors with one port open to the atmosphere. It is applicable to the use of hydrostatic tank gauging on vertical, cylindrical, atmospheric storage tanks with either fixed or floating roofs.

This document specifies the objectives and functional requirements for the control and mitigation of fires and explosions on offshore installations used for the development of hydrocarbon resources in oil and gas industries. The object is to achieve:

safety of personnel;

protection of the environment;

protection of assets;

minimization of financial and consequential losses of fires and explosions.

This document is applicable to the following:

fixed offshore structures;

floating systems for production, storage, and offloading.

Mobile offshore units and subsea installations are excluded, although many of the principles contained in this document can be used as guidance.

ISO 15926 (Industrial automation systems and integration — Integration of life-cycle data for process plants including oil and gas production facilities)

ISO 15926-13:2018 specifies an ontology for asset planning for process plants, including oil and gas production facilities. In addition, it specifies an XML schema, derived from the ontology, for exchange of data used for asset planning.

The following are within the scope of ISO 15926-13:2018:

  • portfolio, programme and project plans and schedules;
  • operational modification and ongoing maintenance plans and schedules;
  • calendars for plan execution;
  • constraints on the temporal relationships between items within plans and schedules, including succession link, lag, free and total float;
  • activity breakdown structures;
  • locations of activities;
  • resources required, including material, equipment and human resources, and their costs;
  • interfaces to systems that process work orders and purchase orders;
  • responsible organizations and people;
  • progress tracking and resource usage;
  • reference to standard classes of facility, activity and resource.

The following are outside the scope of ISO 15926-13:2018:

  • standard classes of facility, activity and resource;
  • production planning;
  • plan simulation and optimization;
  • hazard identification and risk analysis;
  • manning and training of personnel;
  • budgeting and cost allocation.

Transportation & Logistics Industry

For the logistics industry, ISO standards are vital for optimizing supply chain resilience, security, and operational excellence. Certification demonstrates an ability to manage complex processes involving transportation, warehousing, and inventory control with unparalleled reliability and efficiency. These standards help mitigate risks of loss, damage, or delays, enhance customer service, and provide a competitive edge by ensuring goods are handled, stored, and delivered under controlled, secure, and traceable conditions.

ISO 9001 is a globally recognized standard for quality management that provides a framework for organizations of all sizes and sectors to establish, implement, maintain, and continually improve a quality management system (QMS). By adopting ISO 9001, organizations ensure effective processes, competent staff, and consistent delivery of products and services, enhancing customer satisfaction and confidence.

The standard, part of the ISO 9000 family, is based on quality management principles such as strong customer focus, leadership, and continual improvement, and is the only standard within the family that can be certified. Implementing ISO 9001 offers numerous business benefits, including improved customer trust through robust quality control, efficient complaint resolution, streamlined processes and reduced waste, and ongoing optimization through audits and management reviews, ultimately supporting long-term organizational success and competitiveness.

ISO 45001 is an international standard that specifies requirements for an occupational health and safety (OH&S) management system. It provides a framework for organizations to manage risks and improve OH&S performance.

The standard establishes criteria for an OH&S policy, objectives, planning, implementation, operation, auditing and review. Key elements include leadership commitment, worker participation, hazard identification and risk assessment, legal and regulatory compliance, emergency planning, incident investigation and continual improvement.

ISO 14001 is the leading international standard for Environmental Management Systems (EMS), providing a framework for organizations to systematically manage environmental responsibilities, reduce impacts.  This can cover systems such as waste management, recycling, energy use, and use of pollutants such as toxic chemicals, ensuring legal compliance, and achieve sustainability goals through continuous improvement, using the Plan-Do-Check-Act (PDCA) cycle. It's applicable to any size/type of organization and helps enhance environmental performance, satisfy stakeholders, and gain reputational benefits. 

ISO 28000 provides organizations with a comprehensive approach to security management. Security incidents will not only cause financial and business losses, but may also lead to legal consequences and reputational damage. This is why security management has become a crucial aspect for organizations. 

ISO 28000 specifies the requirements for establishing, implementing, maintaining, and improving a security management system (SeMS), including the aspects relevant to the security of the supply chain. The new edition of ISO 28000 follows the harmonized structure of ISO, where the requirements for the SeMS are outlined in clauses 4 to 10. This enables organizations to integrate the SeMS with other management systems based on ISO standards.

ISO 50001 is based on the management system model of continual improvement also used for other well-known standards such as ISO 9001 or ISO 14001. This makes it easier for organizations to integrate energy management into their overall efforts to improve quality and environmental management.

ISO 50001 provides a framework of requirements for organizations to:

  1. Develop a policy for more efficient use of energy
  2. Fix targets and objectives to meet the policy
  • Use data to better understand and make decisions about energy use
  1. Measure the results
  2. Review how well the policy works, and
  3. Continually improve energy management.

ISO/IEC 27001 is the world's best-known standard for information security management systems (ISMS). It defines requirements an ISMS must meet. The ISO/IEC 27001 standard provides companies of any size and from all sectors of activity with guidance for establishing, implementing, maintaining and continually improving an information security management system.

Conformity with ISO/IEC 27001 means that an organization or business has put in place a system to manage risks related to the security of data owned or handled by the company, and that this system respects all the best practices and principles enshrined in this International Standard.

ISO 22301 is the international standard for Business Continuity Management Systems (BCMS). It provides a framework for organizations to plan, establish, implement, operate, monitor, review, maintain, and continually improve a documented management system to protect against, reduce the likelihood of, and ensure recovery from disruptive incidents.

This standard is crucial for organizations to enhance their resilience against various unforeseen disruptions, ensuring continuity of operations and services. It helps in identifying risks, preparing for emergencies, and improving recovery time.

ISO 18185-1:2007 provides a system for the identification and presentation of information about freight container electronic seals. The identification system provides an unambiguous and unique identification of the container seal, its status and related information.

The presentation of this information is provided through a radio-communications interface providing seal identification and a method for determining whether a freight container's seal has been opened.

ISO 18185-1:2007 specifies a read-only, non-reusable freight container seal identification system, with an associated system for verifying the accuracy of use, having

  • a seal status identification system,
  • a battery status indicator,
  • a unique seal identifier including the identification of the manufacturer,
  • seal (tag) type.

ISO 18185-1:2007 is used in conjunction with the other parts of ISO 18185.

ISO 17712 is the international standard for mechanical freight container security seals, establishing uniform procedures for classifying them by barrier strength (Indicative "I", Security "S", High Security "H") and ensuring they meet requirements for tamper evidence, physical strength, and unique identification, with independent testing and manufacturer audits necessary for certification, crucial for global supply chain security and trade. 

This standard enhances cargo security in international commerce by setting a global benchmark for seal quality, deterring theft and smuggling, and facilitating trade. 

Construction Industry

In the high-stakes construction industry, ISO standards provide a structured framework for managing project quality, timelines, and, most critically, workplace safety. Certification helps organizations systematically control risks, ensure structural integrity and compliance with building codes, and minimize environmental impact on site. This leads to successful project delivery, enhanced reputation, reduced incidents, and improved cost management.

ISO 9001 is a globally recognized standard for quality management that provides a framework for organizations of all sizes and sectors to establish, implement, maintain, and continually improve a quality management system (QMS). By adopting ISO 9001, organizations ensure effective processes, competent staff, and consistent delivery of products and services, enhancing customer satisfaction and confidence.

The standard, part of the ISO 9000 family, is based on quality management principles such as strong customer focus, leadership, and continual improvement, and is the only standard within the family that can be certified. Implementing ISO 9001 offers numerous business benefits, including improved customer trust through robust quality control, efficient complaint resolution, streamlined processes and reduced waste, and ongoing optimization through audits and management reviews, ultimately supporting long-term organizational success and competitiveness.

ISO 45001 is an international standard that specifies requirements for an occupational health and safety (OH&S) management system. It provides a framework for organizations to manage risks and improve OH&S performance.

The standard establishes criteria for an OH&S policy, objectives, planning, implementation, operation, auditing and review. Key elements include leadership commitment, worker participation, hazard identification and risk assessment, legal and regulatory compliance, emergency planning, incident investigation and continual improvement.

ISO 14001 is the leading international standard for Environmental Management Systems (EMS), providing a framework for organizations to systematically manage environmental responsibilities, reduce impacts.  This can cover systems such as waste management, recycling, energy use, and use of pollutants such as toxic chemicals, ensuring legal compliance, and achieve sustainability goals through continuous improvement, using the Plan-Do-Check-Act (PDCA) cycle. It's applicable to any size/type of organization and helps enhance environmental performance, satisfy stakeholders, and gain reputational benefits. 

ISO 19650 is an international standard that helps you securely manage information over the whole lifecycle of a built asset using building information modelling. BIM standards streamline the organization, digitization, and exchange of critical project data across the entire lifecycle of buildings and infrastructure. These standards foster collaboration, enhance efficiency, and ensure consistency from design and construction to operation and beyond.

By providing clear frameworks for information management and security, BIM standards help professionals deliver projects that meet modern demands for innovation, sustainability, and interoperability.

ISO 21930 is an international standard that provides the core rules for preparing transparent and comparable Environmental Product Declarations (EPDs) for construction products and services. It defines how to measure and report life-cycle environmental impacts such as carbon footprint, resource use, and waste across all stages from raw material extraction to end-of-life.

Acting as a core Product Category Rule (PCR), it sets the foundational requirements for Life Cycle Assessment (LCA) data, impact calculation methods, and reporting formats, ensuring clarity and consistency in environmental information. ISO 21930 aligns with related standards like ISO 14025, ISO 14040, and EN 15804, supporting global compatibility and enabling designers, manufacturers, and building owners to make informed, sustainable decisions based on reliable and comparable environmental data.

ISO 2394:2015 constitutes a risk- and reliability-informed foundation for decision making concerning design and assessment of structures both for the purpose of code making and in the context of specific projects.

This standard provides general principles for structural reliability, offering a framework for decision-making in designing and assessing structures by incorporating risk and reliability concepts, applicable across various stages like construction, use, maintenance, and decommissioning, and serving as a basis for national standards and codes. It helps harmonize approaches by considering loads, resistance, workmanship, quality control, and national requirements as interconnected factors for overall structural safety. 

This document provides a general framework as well as a procedure for identifying hazards and estimating, evaluating and treating risks of structures and systems involving structures. This document also provides a basis for code writers as well as designers to set reasonable target-reliability levels, such as stated in ISO 2394, based on the result of risk considerations. For existing structures, it is intended that assessment of the risks associated with the events that were not considered in the original design or with changes in use be implemented according to the principles stated in this document.

This document can also be used for risk assessment of exceptional structures upon specific adaptation and detailing, the design of which is not usually within the scope of existing codes.

The basis for structural design risk assessment involves general principles from standards like ISO 13824, focusing on identifying hazards, evaluating risks (likelihood vs. consequence), and implementing controls (mitigation/treatment) throughout a structure's lifecycle (design, use, demolition) to ensure acceptable reliability and safety, often using a semi-probabilistic approach with defined target reliability levels. Key steps include hazard identification, risk estimation (consequence/probability), risk evaluation (comparing to criteria), and risk treatment (design adjustments, codes). 

ISO 12491 provides general principles for using statistical methods in quality control (QC) for construction materials and components, aiming to ensure safety and serviceability, supporting ISO 2394, and covering materials like concrete, steel, and wood by making QC more efficient, especially with costly tests. It details statistical concepts (like parametersdistributions, sampling) to apply QC effectively across all building/civil engineering projects, reducing costs while meeting quality requirements.

Implementing this standard reduces the burden of extensive testing, which can be expensive or destructive, by using statistical inference. It also Helps ensure materials and components meet specified quality levels, contributing to the overall reliability and safety of structures.

Governmental Organization

Governmental organizations leverage ISO standards to enhance public service delivery, optimize operational efficiency, and strengthen citizen trust. By implementing these frameworks, agencies can streamline processes, improve transparency, and demonstrate responsible stewardship of public resources and data. Certification provides a benchmark for quality and accountability, leading to more effective and citizen-centric services.

ISO 9001 is a globally recognized standard for quality management that provides a framework for organizations of all sizes and sectors to establish, implement, maintain, and continually improve a quality management system (QMS). By adopting ISO 9001, organizations ensure effective processes, competent staff, and consistent delivery of products and services, enhancing customer satisfaction and confidence.

The standard, part of the ISO 9000 family, is based on quality management principles such as strong customer focus, leadership, and continual improvement, and is the only standard within the family that can be certified. Implementing ISO 9001 offers numerous business benefits, including improved customer trust through robust quality control, efficient complaint resolution, streamlined processes and reduced waste, and ongoing optimization through audits and management reviews, ultimately supporting long-term organizational success and competitiveness.

ISO 45001 is an international standard that specifies requirements for an occupational health and safety (OH&S) management system. It provides a framework for organizations to manage risks and improve OH&S performance.

The standard establishes criteria for an OH&S policy, objectives, planning, implementation, operation, auditing and review. Key elements include leadership commitment, worker participation, hazard identification and risk assessment, legal and regulatory compliance, emergency planning, incident investigation and continual improvement.

ISO 14001 is the leading international standard for Environmental Management Systems (EMS), providing a framework for organizations to systematically manage environmental responsibilities, reduce impacts.  This can cover systems such as waste management, recycling, energy use, and use of pollutants such as toxic chemicals, ensuring legal compliance, and achieve sustainability goals through continuous improvement, using the Plan-Do-Check-Act (PDCA) cycle. It's applicable to any size/type of organization and helps enhance environmental performance, satisfy stakeholders, and gain reputational benefits. 

ISO 18091:2019 is an international guideline that adapts ISO 9001 principles to the specific needs of local governments, providing a practical framework to enhance public service quality, strengthen accountability, and improve citizen satisfaction. It helps municipalities’ structure and manage their processes effectively strategic, tactical, and operational while integrating tools for measuring and supporting progress toward the UN Sustainable Development Goals (SDGs).

By positioning citizens as customers and applying a clear, process-based approach, ISO 18091 enables local authorities to evaluate their management maturity, optimize resource use, and drive continuous improvement across all functions, ultimately fostering transparent, reliable, and “trusted governance.

ISO 56002 provides comprehensive guidance for establishing, implementing, maintaining, and continually improving an innovation management system, helping organizations of any type or size build a structured, sustainable culture of innovation. Rather than focusing only on generating new ideas, the standard promotes a systematic approach for turning concepts into value, enhancing performance, supporting organizational change, and ensuring long-term business continuity. Working alongside ISO 56001’s requirements-based framework, ISO 56002 helps organizations embed innovation into everyday operations, enabling consistent, successful innovation and continuous improvement across products, services, and internal processes.

ISO 20121 is the international standard for Sustainable Event Management Systems, offering a practical framework for organizations to plan and deliver events that minimize environmental impact, enhance social responsibility, and improve economic efficiency.

Applicable to events of any size from conferences and festivals to large-scale expos it integrates sustainability across the entire event lifecycle, including planning, procurement, delivery, and post-event evaluation. The standard emphasizes the triple bottom line, promoting responsible resource use, ethical supply chain practices, community engagement, and inclusivity, all supported through a continuous improvement approach using the PDCA cycle.

ISO 15489 defines the concepts and principles from which approaches to the creation, capture and management of records are developed. This part of ISO 15489 describes concepts and principles relating to the following:

  1. a) records, metadata for records and records systems;
  2. b) policies, assigned responsibilities, monitoring and training supporting the effective management of records;
  3. c) recurrent analysis of business context and the identification of records requirements;
  4. d) records controls;
  5. e) processes for creating, capturing and managing records.

ISO 15489-1:2016 applies to the creation, capture and management of records regardless of structure or form, in all types of business and technological environments, over time.

ISO/IEC 29100:2011 provides a privacy framework which

specifies a common privacy terminology;

defines the actors and their roles in processing personally identifiable information (PII);

describes privacy safeguarding considerations; and

provides references to known privacy principles for information technology.

ISO/IEC 29100:2011 is applicable to natural persons and organizations involved in specifying, procuring, architecting, designing, developing, testing, maintaining, administering, and operating information and communication technology systems or services where privacy controls are required for the processing of PII.

ISO 37301:2021 is the international standard for Compliance Management Systems (CMS), providing requirements and guidelines for organizations to establish, implement, maintain, and improve their systems for adhering to laws, regulations, and ethical standards, replacing the previous ISO 19600 guidelines and offering a certifiable framework to boost trust, manage risks, and foster a culture of integrity. It's applicable to any organization, regardless of size or sector, helping them ensure legal compliance and build stronger governance. 

ISO 37301 is crucial for organizations looking to ensure adherence to laws, regulations, and ethical standards within their operational context. It helps in mitigating risks, fostering a culture of integrity, and enhancing organizational governance and reputation.

This document gives guidance on the governance of organizations. It provides principles and key aspects of practices to guide governing bodies and governing groups on how to meet their responsibilities so that the organizations they govern can fulfil their purpose. It is also intended for stakeholders involved in, or impacted by, the organization and its governance. It is applicable to all organizations regardless of type, size, location, structure or purpose.

ISO 44001:2017 specifies requirements for the effective identification, development and management of collaborative business relationships within or between organizations.

ISO 44001:2017 is applicable to private and public organizations of all sizes, from large multinational corporations and government organizations, to non-profit organizations and micro/small businesses.

Application of ISO 44001:2017 can be on several different levels, e.g.

  • a single application (including operating unit, operating division, single project or programme, mergers and acquisitions);
  • an individual relationship (including one-to-one relationships, alliance, partnership, business customers, joint venture);
  • multiple identified relationships (including multiple partner alliances, consortia, joint ventures, networks, extended enterprise arrangements and end-to-end supply chains);
  • full application organization-wide for all identified relationship types.

ISO 26000:2010 provides guidance to all types of organizations, regardless of their size or location, on:

  • concepts, terms and definitions related to social responsibility;
  • the background, trends and characteristics of social responsibility;
  • principles and practices relating to social responsibility;
  • the core subjects and issues of social responsibility;
  • integrating, implementing and promoting socially responsible behaviour throughout the organization and, through its policies and practices, within its sphere of influence;
  • identifying and engaging with stakeholders; and
  • communicating commitments, performance and other information related to social responsibility.

ISO 26000:2010 is intended to assist organizations in contributing to sustainable development. It is intended to encourage them to go beyond legal compliance, recognizing that compliance with law is a fundamental duty of any organization and an essential part of their social responsibility. It is intended to promote common understanding in the field of social responsibility, and to complement other instruments and initiatives for social responsibility, not to replace them.

In applying ISO 26000:2010, it is advisable that an organization take into consideration societal, environmental, legal, cultural, political and organizational diversity, as well as differences in economic conditions, while being consistent with international norms of behaviour.

This International Standard specifies requirements for a quality management system when an organization:

  1. a) needs to demonstrate its ability to consistently provide products and services that meet customer and applicable statutory and regulatory requirements, and
  2. b) aims to enhance customer satisfaction through the effective application of the system, including processes for improvement of the system and the assurance of conformity to customer and applicable statutory and regulatory requirements.

All the requirements of this International Standard are generic and are intended to be applicable to any organization, regardless of its type or size, or the products and services it provides.

 

IT Industry and Security ISO Certification

For IT companies, ISO certification is a cornerstone for establishing trust, securing data, and delivering reliable services. It provides a systematic approach to protecting sensitive information from cyber threats and ensuring service availability and performance meet customer agreements. Achieving these standards demonstrates a mature, process-driven organization capable of managing IT risks, securing data assets, and driving continuous improvement in a rapidly evolving technological landscape.

ISO 9001 is a globally recognized standard for quality management that provides a framework for organizations of all sizes and sectors to establish, implement, maintain, and continually improve a quality management system (QMS). By adopting ISO 9001, organizations ensure effective processes, competent staff, and consistent delivery of products and services, enhancing customer satisfaction and confidence.

The standard, part of the ISO 9000 family, is based on quality management principles such as strong customer focus, leadership, and continual improvement, and is the only standard within the family that can be certified. Implementing ISO 9001 offers numerous business benefits, including improved customer trust through robust quality control, efficient complaint resolution, streamlined processes and reduced waste, and ongoing optimization through audits and management reviews, ultimately supporting long-term organizational success and competitiveness.

ISO 45001 is an international standard that specifies requirements for an occupational health and safety (OH&S) management system. It provides a framework for organizations to manage risks and improve OH&S performance.

The standard establishes criteria for an OH&S policy, objectives, planning, implementation, operation, auditing and review. Key elements include leadership commitment, worker participation, hazard identification and risk assessment, legal and regulatory compliance, emergency planning, incident investigation and continual improvement.

 

ISO 14001 is the leading international standard for Environmental Management Systems (EMS), providing a framework for organizations to systematically manage environmental responsibilities, reduce impacts.  This can cover systems such as waste management, recycling, energy use, and use of pollutants such as toxic chemicals, ensuring legal compliance, and achieve sustainability goals through continuous improvement, using the Plan-Do-Check-Act (PDCA) cycle. It's applicable to any size/type of organization and helps enhance environmental performance, satisfy stakeholders, and gain reputational benefits. 

ISO/IEC 27001 is the world's best-known standard for information security management systems (ISMS). It defines requirements an ISMS must meet. The ISO/IEC 27001 standard provides companies of any size and from all sectors of activity with guidance for establishing, implementing, maintaining and continually improving an information security management system.

Conformity with ISO/IEC 27001 means that an organization or business has put in place a system to manage risks related to the security of data owned or handled by the company, and that this system respects all the best practices and principles enshrined in this International Standard.

ISO has developed a practical guide to help organizations manage services effectively in today’s fast-changing environment using ISO/IEC 20000-1:2018, the international standard that defines the requirements for establishing and maintaining a high-quality IT service management system. The guide also explains how to integrate widely used management approaches such as Agile, Lean, and DevOps alongside established service management frameworks and methodologies as well as complementary standards including ISO 9001, ISO/IEC 27001, and ISO 31000.

ISO/IEC 20000-1 enables IT service providers to consistently improve the quality, reliability, and efficiency of the services they deliver. Certification by an independent third-party body demonstrates that an organization has implemented all necessary practices to provide high-quality IT services that meet user expectations.

ISO/IEC 27017:2015 provides specialized guidance for securing cloud services by expanding on the information security controls of ISO/IEC 27002 and introducing additional cloud-specific controls. Designed for both cloud service providers and customers, it clarifies shared roles and responsibilities, ensuring that cloud-based data and processes are protected to the same standard as information managed within an ISO/IEC 27001-certified ISMS. The standard addresses key areas such as asset return at contract termination, segregation and protection of virtual environments, virtual machine configuration, cloud administration practices, and monitoring of customer activities.

ISO/IEC 27018 is the first international code of practice dedicated to protecting Personally Identifiable Information (PII) in public cloud environments, providing privacy-focused controls for cloud service providers acting as PII processors. Building on ISO/IEC 27001 and 27002, it introduces cloud-specific requirements that strengthen confidentiality, integrity, and availability of personal data while ensuring transparency, customer control, and alignment with global privacy principles such as those in the GDPR. The standard establishes clear, auditable practices for data handling, role-based accountability, and user rights, enabling cloud providers to demonstrate robust, operational privacy compliance and enhanced trust in their cloud services.

ISO/IEC 38500 is the international standard for the corporate governance of information technology (IT), providing principles, models, and guidance for governing bodies (like boards, directors, and senior managers) to effectively, efficiently, and acceptably use IT to achieve organizational goals, manage risks, and ensure compliance and value. It acts as an overarching framework, aligning IT with business strategy, ensuring proper investment, performance, and human factors, and applies to organizations of all sizes and types, including public, private, and non-profits. 

How it helps organizations:

  • Improves Performance: Better IT investment and project success.
  • Manages Risk: Minimizes IT-related risks.
  • Ensures Compliance: Helps meet legal and regulatory requirements.
  • Aligns IT & Business: Bridges the gap between technology and business goals.
  • Provides Framework: Offers guidance for IT governance, complementing other standards like ISO 27001 (Security) or ISO 31000 (Risk Management). 

ISO/IEC 23003-1:2007 (MPEG Surround) is efficient technology for multi-channel audio compression. Rather than performing a discrete coding of the individual audio input channels, MPEG Surround captures the spatial image of a multi-channel audio signal into a compact set of parameters that are used to synthesize a high quality multi-channel representation from a transmitted downmix signal. MPEG Surround extends traditional techniques for coding of two or more channels in a way that provides several significant advantages in terms of compression efficiency and user benefits.

Firstly, it allows the transmission of multi-channel audio at bitrates, which so far have been used for the transmission of monophonic audio. Secondly, by its underlying structure, the multi-channel audio signal is transmitted in a backward compatible way, i.e. the technology can be used to upgrade existing distribution infrastructures for stereo or mono audio content (radio channels, Internet streaming, music downloads, etc.) towards the delivery of multi-channel audio while retaining full compatibility with existing receivers.

ISO/IEC 13751:2001 defines the Extended APL programming language (A Programming Language) and its execution environment, aiming to ensure portability and interchangeability of APL programs by specifying syntax, semantics, and conformance requirements, superseding older standards like ISO 8485. It standardizes this array-based language for IT systems, focusing on language features, execution environment characteristics, and implementation compliance without dictating hardware specifics. 

This International Standard defines the programming language APL and the environment in which APL programs are executed. Its purpose is to facilitate interchange and promote portability of APL programs and programming skills. This International Standard specifies the syntax and semantics of APL programs and the characteristics of the environment in which APL programs are executed.

It also specifies requirements for conformance to this International Standard, including the publication of values and characteristics of implementation properties so that conforming implementations can be meaningfully compared.

ISO/IEC 30163:2021 specifies the system requirements of an Internet of Things (IoT)/Sensor Network (SN) technology-based platform for chattel asset monitoring supporting financial services, including: - System infrastructure that describes functional components; - System and functional requirements during the entire chattel asset management process, including chattel assets in transition, in/out of warehouse, storage, mortgage, etc.; - Performance requirements and performance specifications of each functional component; - Interface definition of the integrated platform system. This document is applicable to the design and development of IoT/SN system for chattel asset monitoring supporting financial services.

 This document establishes terminology for AI and describes concepts in the field of AI. This document can be used in the development of other standards and in support of communications among diverse, interested parties or stakeholders. It is applicable to all types of organizations (e.g. commercial enterprises, government agencies, not-for-profit organizations).

Service Companies

Service companies across all sectors utilize ISO standards to systematize their service delivery, ensure consistent quality, and significantly boost customer satisfaction. The framework provides a blueprint for defining, controlling, and improving core processes, leading to greater operational efficiency and a stronger competitive position. Certification signals to clients a commitment to reliability, professionalism, and continuous enhancement of service outcomes.

ISO 9001 is a globally recognized standard for quality management that provides a framework for organizations of all sizes and sectors to establish, implement, maintain, and continually improve a quality management system (QMS). By adopting ISO 9001, organizations ensure effective processes, competent staff, and consistent delivery of products and services, enhancing customer satisfaction and confidence.

The standard, part of the ISO 9000 family, is based on quality management principles such as strong customer focus, leadership, and continual improvement, and is the only standard within the family that can be certified. Implementing ISO 9001 offers numerous business benefits, including improved customer trust through robust quality control, efficient complaint resolution, streamlined processes and reduced waste, and ongoing optimization through audits and management reviews, ultimately supporting long-term organizational success and competitiveness.

ISO 45001 is an international standard that specifies requirements for an occupational health and safety (OH&S) management system. It provides a framework for organizations to manage risks and improve OH&S performance.

The standard establishes criteria for an OH&S policy, objectives, planning, implementation, operation, auditing and review. Key elements include leadership commitment, worker participation, hazard identification and risk assessment, legal and regulatory compliance, emergency planning, incident investigation and continual improvement.

ISO 14001 is the leading international standard for Environmental Management Systems (EMS), providing a framework for organizations to systematically manage environmental responsibilities, reduce impacts.  This can cover systems such as waste management, recycling, energy use, and use of pollutants such as toxic chemicals, ensuring legal compliance, and achieve sustainability goals through continuous improvement, using the Plan-Do-Check-Act (PDCA) cycle. It's applicable to any size/type of organization and helps enhance environmental performance, satisfy stakeholders, and gain reputational benefits. 

ISO 10002 is the international guideline standard for customer satisfaction and complaints handling, helping organizations establish a clear, effective, and trustworthy process for receiving, managing, and resolving customer complaints. By placing complaints handling at the core of customer satisfaction, ISO 10002 supports organizations in responding quickly, identifying root causes, and turning customer dissatisfaction into opportunities for improvement. It provides practical guidance for building a transparent and accessible complaints system that enhances loyalty, strengthens reputation, and differentiates an organization through superior service.

Applicable to any industry or size, the standard promotes essential principles such as visibility, responsiveness, confidentiality, objectivity, accountability, and continual improvement. Implementing ISO 10002 not only improves customer service performance but also ensures that customer feedback becomes a strategic tool for enhancing future experiences.

ISO 31000 is the international guideline standard for effective risk management, offering universally applicable principles, a flexible framework, and a structured process for identifying, analyzing, evaluating, treating, and monitoring risks across any type of organization. Designed to support value creation and protection, it emphasizes integration of risk management into governance, strategy, and daily operations, fostering a risk-aware culture through leadership commitment, tailored methodologies, and continuous improvement.

The standard outlines key principles such as being integrated, inclusive, customized, dynamic, informed by the best available information, and focused on people and culture along with a framework that helps organizations embed risk practices into decision-making. Its process includes establishing context, conducting risk assessments, implementing treatments, and ensuring ongoing communication and monitoring.

Engineering Industry

Engineering firms rely on ISO standards to embed quality, rigor, and risk management into every stage of project design and execution. This structured approach ensures technical specifications are met, projects are delivered on time and within budget, and safety is prioritized. Certification fosters innovation while maintaining control, enhancing credibility with clients and stakeholders in highly complex and technical projects.

ISO 9001 is a globally recognized standard for quality management that provides a framework for organizations of all sizes and sectors to establish, implement, maintain, and continually improve a quality management system (QMS). By adopting ISO 9001, organizations ensure effective processes, competent staff, and consistent delivery of products and services, enhancing customer satisfaction and confidence.

The standard, part of the ISO 9000 family, is based on quality management principles such as strong customer focus, leadership, and continual improvement, and is the only standard within the family that can be certified. Implementing ISO 9001 offers numerous business benefits, including improved customer trust through robust quality control, efficient complaint resolution, streamlined processes and reduced waste, and ongoing optimization through audits and management reviews, ultimately supporting long-term organizational success and competitiveness.

ISO 45001 is an international standard that specifies requirements for an occupational health and safety (OH&S) management system. It provides a framework for organizations to manage risks and improve OH&S performance.

The standard establishes criteria for an OH&S policy, objectives, planning, implementation, operation, auditing and review. Key elements include leadership commitment, worker participation, hazard identification and risk assessment, legal and regulatory compliance, emergency planning, incident investigation and continual improvement.

ISO 14001 is the leading international standard for Environmental Management Systems (EMS), providing a framework for organizations to systematically manage environmental responsibilities, reduce impacts.  This can cover systems such as waste management, recycling, energy use, and use of pollutants such as toxic chemicals, ensuring legal compliance, and achieve sustainability goals through continuous improvement, using the Plan-Do-Check-Act (PDCA) cycle. It's applicable to any size/type of organization and helps enhance environmental performance, satisfy stakeholders, and gain reputational benefits. 

ISO 19650 is an international standard that helps you securely manage information over the whole lifecycle of a built asset using building information modelling. BIM standards streamline the organization, digitization, and exchange of critical project data across the entire lifecycle of buildings and infrastructure. These standards foster collaboration, enhance efficiency, and ensure consistency from design and construction to operation and beyond.

By providing clear frameworks for information management and security, BIM standards help professionals deliver projects that meet modern demands for innovation, sustainability, and interoperability.

ISO 55001 is an international standard that specifies requirements for an Asset Management System (AMS), enabling organizations to manage the entire lifecycle of their tangible and intangible assets to realize value, optimize costs, manage risks, and meet stakeholder needs. As part of the ISO 55000 family, ISO 55001 provides a structured framework for systematic, sustainable, and effective asset management, applicable to any organization regardless of size or asset type, and aligned with overall business strategy.

The standard covers all stages of an asset’s lifecycle, from design and acquisition to operation, maintenance, and disposal, and employs a Plan-Do-Check-Act (PDCA) approach to support continual improvement. Implementing ISO 55001 helps organizations develop an asset management policy and objectives, manage risks and opportunities, enhance decision-making for investment and maintenance, and demonstrate effective management to stakeholders. By maximizing value, minimizing risk, controlling costs, and improving performance, ISO 55001 ensures that assets contribute strategically to organizational goals while supporting certification and continuous improvement efforts.

ISO 21500:2012 is an international standard that provides guidance on the concepts and processes of project management, applicable to any organization (public, private, or charitable) and any type of project, regardless of purpose, complexity, size, cost, or duration. The standard offers high-level descriptions of project management practices considered to be effective, helping organizations plan, implement, and complete projects efficiently while achieving intended objectives.

ISO 21500 covers project processes, activities, roles, and responsibilities, providing a common framework for senior managers, project sponsors, project managers, project teams, and developers of national or organizational project management standards. While it places projects in the context of programs and portfolios, it does not provide detailed guidance for managing programs or portfolios, and addresses general management topics only within the context of project management. By adopting ISO 21500, organizations gain a consistent, internationally recognized basis for improving project performance, supporting effective decision-making, and fostering alignment between organizational strategy and project outcomes.

This document contains the terms and definitions of general concepts to establish a vocabulary applicable to buildings and civil engineering works.

It comprises:

  1. a) fundamental concepts, which can be the starting point for other, more specific, definitions;
  2. b) more specific concepts, used in several areas of construction and frequently used in standards, regulations and contracts.

ISO 21930 is an international standard that provides the core rules for preparing transparent and comparable Environmental Product Declarations (EPDs) for construction products and services. It defines how to measure and report life-cycle environmental impacts such as carbon footprint, resource use, and waste across all stages from raw material extraction to end-of-life.

Acting as a core Product Category Rule (PCR), it sets the foundational requirements for Life Cycle Assessment (LCA) data, impact calculation methods, and reporting formats, ensuring clarity and consistency in environmental information. ISO 21930 aligns with related standards like ISO 14025, ISO 14040, and EN 15804, supporting global compatibility and enabling designers, manufacturers, and building owners to make informed, sustainable decisions based on reliable and comparable environmental data.

ISO 31000 is the international guideline standard for effective risk management, offering universally applicable principles, a flexible framework, and a structured process for identifying, analyzing, evaluating, treating, and monitoring risks across any type of organization. Designed to support value creation and protection, it emphasizes integration of risk management into governance, strategy, and daily operations, fostering a risk-aware culture through leadership commitment, tailored methodologies, and continuous improvement.

The standard outlines key principles such as being integrated, inclusive, customized, dynamic, informed by the best available information, and focused on people and culture along with a framework that helps organizations embed risk practices into decision-making. Its process includes establishing context, conducting risk assessments, implementing treatments, and ensuring ongoing communication and monitoring.

ISO 22745-1:2010 contains an introduction to ISO 22745. It includes:

  • the scope of ISO 22745;
  • requirements that all open technical dictionaries must follow;
  • a description of the architecture of ISO 22745;
  • an overview of ISO 22745, including a summary of the content of the other parts of ISO 22745;
  • a discussion of the differences between ISO 22745 and ISO 13584, and between ISO 22745 and ISO 15926; and
  • the location of a website with additional information for implementers.

This document specifies the application protocol for Managed model based 3d engineering.

The following are within the scope of ISO 10303-242:2025:

  • products of automotive, aerospace and other mechanical manufacturers and of their suppliers, including parts, assemblies of parts, tools, assemblies of tools, and raw materials;
  • engineering and product data for the purpose of long-term archiving and retrieval;
  • product data management
  • process planning
  • mechanical design
  • message
  • interface
  • mating
  • kinematics
  • analysis management
  • composite design
  • electrical harness assembly design
  • additive manufacturing part design
  • requirements management

 

Health, Pharma and Cosmetic Industry

In the health and pharma sector, ISO standards are critical for ensuring product safety, efficacy, and quality control in manufacturing and distribution. Compliance supports regulatory submissions, guarantees the integrity of the supply chain, and safeguards patient health. These standards provide a globally recognized framework for Quality Management Systems that are essential for research, production, and distribution of pharmaceuticals and healthcare products.

ISO 9001 is a globally recognized standard for quality management that provides a framework for organizations of all sizes and sectors to establish, implement, maintain, and continually improve a quality management system (QMS). By adopting ISO 9001, organizations ensure effective processes, competent staff, and consistent delivery of products and services, enhancing customer satisfaction and confidence.

The standard, part of the ISO 9000 family, is based on quality management principles such as strong customer focus, leadership, and continual improvement, and is the only standard within the family that can be certified. Implementing ISO 9001 offers numerous business benefits, including improved customer trust through robust quality control, efficient complaint resolution, streamlined processes and reduced waste, and ongoing optimization through audits and management reviews, ultimately supporting long-term organizational success and competitiveness.

ISO 45001 is an international standard that specifies requirements for an occupational health and safety (OH&S) management system. It provides a framework for organizations to manage risks and improve OH&S performance.

The standard establishes criteria for an OH&S policy, objectives, planning, implementation, operation, auditing and review. Key elements include leadership commitment, worker participation, hazard identification and risk assessment, legal and regulatory compliance, emergency planning, incident investigation and continual improvement.

ISO 14001 is the leading international standard for Environmental Management Systems (EMS), providing a framework for organizations to systematically manage environmental responsibilities, reduce impacts.  This can cover systems such as waste management, recycling, energy use, and use of pollutants such as toxic chemicals, ensuring legal compliance, and achieve sustainability goals through continuous improvement, using the Plan-Do-Check-Act (PDCA) cycle. It's applicable to any size/type of organization and helps enhance environmental performance, satisfy stakeholders, and gain reputational benefits. 

ISO 13485 is an internationally recognized standard that specifies requirements for a quality management system (QMS) tailored to the medical devices industry, covering the entire product life cycle from design, production, installation, and servicing to decommissioning and disposal. It provides a framework for organizations to consistently ensure the safety, performance, and regulatory compliance of medical devices, helping them demonstrate best practices in quality management to internal and external stakeholders, including certification bodies.

By implementing ISO 13485, organizations can optimize processes, achieve continuous improvement, enhance customer trust, and maintain compliance with increasingly stringent regulatory requirements. For professionals, knowledge and application of ISO 13485 not only reinforce commitment to delivering high-quality medical devices but also open opportunities in organizations that value expertise in safety, quality, and process excellence, ultimately supporting both organizational success and career growth.

ISO 14971 is the international standard that provides terminology, principles, and a comprehensive framework for risk management of medical devices, including software as a medical device and in vitro diagnostic devices. It guides organizations in identifying hazards, estimating and evaluating associated risks, implementing controls, and monitoring their effectiveness throughout the entire device life cycle, from initial design through production, post-market activities, and eventual decommissioning. The 2019 edition emphasizes benefit-risk analysis, strengthens requirements for production and post-production processes, and aligns closely with regulatory expectations worldwide.

By establishing objective criteria for risk acceptability while recognizing that acceptable risk depends on device context and intended use, ISO 14971 enables manufacturers to make informed safety decisions, proactively identify hazards early in development, integrate risk management with quality systems such as ISO 13485, enhance patient safety and device performance, and improve post-market surveillance to rapidly address emerging risks, all contributing to safer, more effective medical devices and greater trust among users and stakeholders.

ISO/IEC 17025 is an international standard that specifies the general requirements for the competence of laboratories to carry out tests, calibrations, and sampling, using standard, non-standard, or laboratory-developed methods. It enables laboratories to demonstrate their technical competence and generate valid, reliable results, fostering confidence in their work both nationally and internationally.

By promoting wider acceptance of test reports and certificates across borders, ISO/IEC 17025 facilitates cooperation between laboratories, regulatory bodies, and customers, supporting international trade. The standard is applicable to all types of laboratories, regardless of size or scope of activities, including first-, second-, and third-party laboratories, as well as those performing testing or calibration as part of inspection or certification processes. It guides laboratories in developing effective management systems for quality, administrative, and technical operations, while also serving as a reference for customers, regulatory authorities, and accreditation bodies to confirm laboratory competence. However, it does not cover regulatory or safety compliance, nor is it intended as a basis for laboratory certification.

ISO 15189 is an international standard that specifies requirements for quality and competence in medical laboratories, covering management systems, competence assessment, and point-of-care testing (POCT). It provides a framework for medical laboratories to develop effective management systems, ensure technical competence, and maintain consistent quality in testing and diagnostic services.

The standard is applicable for internal use by laboratories as well as for external recognition or confirmation of competence by laboratory users, regulatory authorities, and accreditation bodies. ISO 15189:2022 incorporates the requirements of ISO 22870:2016 for POCT, providing a unified reference for both laboratory and point-of-care testing. Accreditation under this standard ensures reliable, accurate, and consistent results, supporting patient safety and confidence in laboratory services. A three-year transition period from the date of publication has been established to allow laboratories and accreditation bodies to shift from ISO 15189 and related POCT standards to the revised 2022 edition, ensuring a smooth implementation and continued international recognition under the ILAC MRA framework.

This standard specifies the form, dimensions and capacities of glass vials for injectable preparations. It also specifies the material from which such containers are made and the performance requirements of those containers.

This document is applicable to colourless or amber glass containers made from borosilicate or soda-lime glass, made from glass tubing, whether internally surface-treated or not, and intended to be used in the packaging, storage or transportation of products intended for injection.

IATA CEIV (Center of Excellence for Independent Validators) is a globally recognized certification program by the International Air Transport Association (IATA) ensuring high standards for handling and transporting specialized cargo like pharmaceuticals (CEIV Pharma), live animals (CEIV Live Animals), perishables (CEIV Fresh), and lithium batteries (CEIV Li-batt) by air, focusing on safety, compliance, security, and product integrity through standardized training, processes, and independent validation. It builds trust and efficiency across the supply chain by certifying airlines, forwarders, and handlers meet stringent industry best practices, reducing risks, and ensuring products remain viable. 

While most known for Pharma, CEIV covers various special cargo needs, ensuring appropriate conditions like temperature control for sensitive goods. This standard Creates a unified framework for handling, addressing inconsistencies and gaps in the supply chain.

ISO 21367:2007 specifies a test method for plastics for the determination of the heat release rate, ignitability, surface spread of a flame, falling droplets/particles and smoke production using a "medium" scale specimen that simulates the early development stage of the fire. This test method can be used as a screening test for intermediate scale and large scale tests in addition to its use in factory production control, research and product development.

ISO 21367:2007 provides data that is suitable for comparing reaction-to-fire performance of many materials, products, composites or assemblies under end use application conditions.

The results of this test method are limited to specimens with heat release rates of less than 10 kW.

Hospitality Industry

The hospitality industry benefits from ISO standards by systematizing service delivery to ensure consistent guest experiences, enhancing food safety, and improving sustainability credentials. Certification provides a framework for managing all aspects of operations, from front desk to facilities management, leading to increased guest satisfaction, loyalty, and operational efficiency. It demonstrates a commitment to quality, safety, and environmental responsibility.

ISO 9001 is a globally recognized standard for quality management that provides a framework for organizations of all sizes and sectors to establish, implement, maintain, and continually improve a quality management system (QMS). By adopting ISO 9001, organizations ensure effective processes, competent staff, and consistent delivery of products and services, enhancing customer satisfaction and confidence.

The standard, part of the ISO 9000 family, is based on quality management principles such as strong customer focus, leadership, and continual improvement, and is the only standard within the family that can be certified. Implementing ISO 9001 offers numerous business benefits, including improved customer trust through robust quality control, efficient complaint resolution, streamlined processes and reduced waste, and ongoing optimization through audits and management reviews, ultimately supporting long-term organizational success and competitiveness.

ISO 45001 is an international standard that specifies requirements for an occupational health and safety (OH&S) management system. It provides a framework for organizations to manage risks and improve OH&S performance.

The standard establishes criteria for an OH&S policy, objectives, planning, implementation, operation, auditing and review. Key elements include leadership commitment, worker participation, hazard identification and risk assessment, legal and regulatory compliance, emergency planning, incident investigation and continual improvement.

ISO 14001 is the leading international standard for Environmental Management Systems (EMS), providing a framework for organizations to systematically manage environmental responsibilities, reduce impacts.  This can cover systems such as waste management, recycling, energy use, and use of pollutants such as toxic chemicals, ensuring legal compliance, and achieve sustainability goals through continuous improvement, using the Plan-Do-Check-Act (PDCA) cycle. It's applicable to any size/type of organization and helps enhance environmental performance, satisfy stakeholders, and gain reputational benefits. 

ISO 20121 is the international standard for Sustainable Event Management Systems, offering a practical framework for organizations to plan and deliver events that minimize environmental impact, enhance social responsibility, and improve economic efficiency.

Applicable to events of any size from conferences and festivals to large-scale expos it integrates sustainability across the entire event lifecycle, including planning, procurement, delivery, and post-event evaluation. The standard emphasizes the triple bottom line, promoting responsible resource use, ethical supply chain practices, community engagement, and inclusivity, all supported through a continuous improvement approach using the PDCA cycle.

ISO 22483:2020 is an international standard for tourism and hotel services that establishes quality requirements and recommendations covering staff, service, events, entertainment activities, safety and security, maintenance, cleanliness, supply management, and guest satisfaction.

The standard is applicable to all hotels, regardless of classification, category, size, or business model, and whether services are provided directly by internal staff or through subcontractors. Developed with global trends, guest expectations, and diverse hotel types in mind, ISO 22483:2020 provides a practical framework to ensure a consistently high-quality guest experience, promoting both direct and indirect guest loyalty.

Implementing this standard enhances the entire guest journey from reservation to checkout, improves hygiene, safety, and security, supports organized events and entertainment activities, strengthens supply chain management, optimizes resource use, and fosters effective communication, ultimately increasing guest satisfaction, bookings, revenue, and long-term business sustainability for hotels.

ISO 18513:2021 aims to harmonize the terminology used across the tourism accommodation sector, enabling consistent definitions and descriptions of facilities, services, accommodation types, and operational practices. Tourism Services Management System standard is a series of internationally valid standards developed in line with the management needs of all small and large enterprises operating in the field of tourism. It is based on the basic management requirements in the tourism sector and is easy to integrate into existing quality management systems.

This standard specifies environmental, social and economic requirements to implement a sustainability management system in accommodation establishments in the tourism sector.

This document applies to the aspects that can be controlled by the accommodation establishments and over which they can exert influence.

This document is applicable to any accommodation establishment, regardless of its type, size or location, that wishes to:

  1. a) implement, maintain and improve sustainable practices in their operations;
  2. b) ensure conformance with its defined sustainability policy.

This standard specifies environmental, social and economic requirements to implement a sustainability management system in accommodation establishments in the tourism sector.

This document applies to the aspects that can be controlled by the accommodation establishments and over which they can exert influence.

This document is applicable to any accommodation establishment, regardless of its type, size or location, that wishes to:

  1. a) implement, maintain and improve sustainable practices in their operations;
  2. b) ensure conformance with its defined sustainability policy.

This standard establishes the requirements and recommendations of competencies and the related expected results of competencies for adventure tourism activity leaders common to any adventure tourism activity, which can affect the quality and safety of the services provided. It can be used by all types and sizes of providers operating in different geographic, cultural and social environments.

Training Academies

For training academies and educational organizations, implementing a specialized ISO framework is critical for standardizing learning services, enhancing educational outcomes, and demonstrating a commitment to operational excellence.

These sector-specific standards provide a structured management system tailored to the unique processes of creating, delivering, and improving educational programs. Certification helps institutions systematically meet the needs of learners and other stakeholders, ensure the competence of educators, and facilitate continuous improvement in curriculum design and delivery.

ISO 9001 is a globally recognized standard for quality management that provides a framework for organizations of all sizes and sectors to establish, implement, maintain, and continually improve a quality management system (QMS). By adopting ISO 9001, organizations ensure effective processes, competent staff, and consistent delivery of products and services, enhancing customer satisfaction and confidence.

The standard, part of the ISO 9000 family, is based on quality management principles such as strong customer focus, leadership, and continual improvement, and is the only standard within the family that can be certified. Implementing ISO 9001 offers numerous business benefits, including improved customer trust through robust quality control, efficient complaint resolution, streamlined processes and reduced waste, and ongoing optimization through audits and management reviews, ultimately supporting long-term organizational success and competitiveness.

ISO 45001 is an international standard that specifies requirements for an occupational health and safety (OH&S) management system. It provides a framework for organizations to manage risks and improve OH&S performance.

The standard establishes criteria for an OH&S policy, objectives, planning, implementation, operation, auditing and review. Key elements include leadership commitment, worker participation, hazard identification and risk assessment, legal and regulatory compliance, emergency planning, incident investigation and continual improvement.

ISO 14001 is the leading international standard for Environmental Management Systems (EMS), providing a framework for organizations to systematically manage environmental responsibilities, reduce impacts.  This can cover systems such as waste management, recycling, energy use, and use of pollutants such as toxic chemicals, ensuring legal compliance, and achieve sustainability goals through continuous improvement, using the Plan-Do-Check-Act (PDCA) cycle. It's applicable to any size/type of organization and helps enhance environmental performance, satisfy stakeholders, and gain reputational benefits. 

ISO 21001 is the international standard for Educational Organizations Management Systems (EOMS), providing a structured framework for all types of educational institutions from schools and universities to training centers and corporate learning departments to enhance the quality of their educational services and better meet the needs of learners and other stakeholders. The standard supports institutions in aligning their educational activities with their mission, vision, and policies, fostering inclusive, learner-centered, and high-quality learning experiences.

By implementing ISO 21001, organizations can improve satisfaction among learners and staff, promote consistency, encourage innovation, and enable continuous improvement, while addressing the needs of diverse learners, including distance and lifelong learners. ISO 21001 strengthens credibility, trust, and social responsibility in educational services, helping institutions achieve their objectives and respond effectively to evolving educational demands.

ISO 29993:2017 specifies requirements for learning services delivered outside formal education, covering all types of lifelong learning such as vocational training and in-company training, whether outsourced or conducted in-house.

The standard applies to learning services provided directly to learners or to sponsors acquiring the services on their behalf, emphasizing that learning goals are clearly defined, services are evaluated, and interaction with learners is an integral part of the process. Learning can be delivered face-to-face, through technology-mediated methods, or as a blended approach.

While ISO 29993:2017 applies specifically to learning services, even when offered by organizations that provide other products or services, it excludes formal education institutions like schools, colleges, and universities, though it can serve as a useful framework for reflection, self-assessment, and improvement in such contexts.

ISO/IEC 27001 is the world's best-known standard for information security management systems (ISMS). It defines requirements an ISMS must meet. The ISO/IEC 27001 standard provides companies of any size and from all sectors of activity with guidance for establishing, implementing, maintaining and continually improving an information security management system.

Conformity with ISO/IEC 27001 means that an organization or business has put in place a system to manage risks related to the security of data owned or handled by the company, and that this system respects all the best practices and principles enshrined in this International Standard.

This standard specifies requirements for distance learning services not specified in ISO 29993.

It is applicable to any distance learning services that are addressed to learners themselves as well as to sponsors who are acquiring the services on behalf of the learners.

In cases where the distance learning services are provided by an organization that delivers other methods of learning services, this document only applies to distance learning services.

This standard is the source document for the terms and definitions of ISO/TC 232, Education and learning services.

It is intended to provide a reference for standards users and developers, as well as to facilitate communication and common understanding of the terms within the field of education and learning services and the scope of ISO/TC 232.

ISO/IEC 17024 is the international standard for organizations that certify people, setting requirements for consistent, impartial, and competent personnel certification bodies (PCBs) to ensure individuals meet specific skills and knowledge criteria for roles. It provides a globally recognized framework for developing and operating certification schemes, assuring employers and regulators that certifications are reliable, fair, and credible, fostering trust in professionals across industries. Achieving accreditation to this standard validates that a PCB operates according to these international benchmarks, enhancing the value of the certifications it issues. 

ISO/IEC TR 23842-1 presents considerations for using VR content in the learning, education and training (LET) domain for reducing reality and virtual reality crossover confusion among users and assisting users to effectively use these emerging technologies.

This standard addresses VR content that uses a head-mounted display (HMD) in the LET domain. It does not address VR content using immersive technology and does not address augmented reality, mixed or merged reality content.

Manufacturing Entities

In the manufacturing sector, adopting a comprehensive ISO framework is fundamental for driving operational excellence, ensuring product quality, and enhancing sustainability. These standards provide manufacturers with robust systems to optimize production processes, manage energy consumption, reduce environmental impact, and ensure the safety and reliability of assets. Certification to these standards enables a systematic approach to controlling manufacturing variables, minimizing waste, and meeting stringent regulatory and customer requirements across global supply chains.

 

ISO 9001 is a globally recognized standard for quality management that provides a framework for organizations of all sizes and sectors to establish, implement, maintain, and continually improve a quality management system (QMS). By adopting ISO 9001, organizations ensure effective processes, competent staff, and consistent delivery of products and services, enhancing customer satisfaction and confidence.

The standard, part of the ISO 9000 family, is based on quality management principles such as strong customer focus, leadership, and continual improvement, and is the only standard within the family that can be certified. Implementing ISO 9001 offers numerous business benefits, including improved customer trust through robust quality control, efficient complaint resolution, streamlined processes and reduced waste, and ongoing optimization through audits and management reviews, ultimately supporting long-term organizational success and competitiveness.

ISO 45001 is an international standard that specifies requirements for an occupational health and safety (OH&S) management system. It provides a framework for organizations to manage risks and improve OH&S performance.

The standard establishes criteria for an OH&S policy, objectives, planning, implementation, operation, auditing and review. Key elements include leadership commitment, worker participation, hazard identification and risk assessment, legal and regulatory compliance, emergency planning, incident investigation and continual improvement.

ISO 14001 is the leading international standard for Environmental Management Systems (EMS), providing a framework for organizations to systematically manage environmental responsibilities, reduce impacts.  This can cover systems such as waste management, recycling, energy use, and use of pollutants such as toxic chemicals, ensuring legal compliance, and achieve sustainability goals through continuous improvement, using the Plan-Do-Check-Act (PDCA) cycle. It's applicable to any size/type of organization and helps enhance environmental performance, satisfy stakeholders, and gain reputational benefits. 

ISO 14064 is a globally recognized series of standards that provides a clear, consistent framework for quantifying, reporting, and verifying greenhouse gas (GHG) emissions and removals, enabling organizations to measure their carbon footprint accurately and demonstrate transparency to stakeholders. The series includes ISO 14064-1 for organizational-level GHG inventories, ISO 14064-2 for project-based emission reductions and removals, and ISO 14064-3 for validating and verifying GHG statements to ensure reliability and credibility.

Widely used by companies, consultants, and auditors, the standard helps organizations identify emission sources, manage climate-related risks, improve sustainability performance, and prepare for regulatory reporting requirements. By establishing harmonized principles and methods aligned with global practices like the GHG Protocol, ISO 14064 strengthens accountability and supports effective climate action across sectors.

ISO 55001 provides an overview of asset management, defining the key concepts, principles, and terminology essential for organizations to manage their assets effectively. It establishes a common understanding of what constitutes an asset and an asset management system, emphasizing the creation of value from assets throughout their life cycle while aligning asset management activities with organizational objectives. The standard highlights fundamental principles such as value, alignment, and leadership, and underscores the importance of a systematic approach that promotes assurance, adaptability, and sustainability. ISO 55000 serves as the foundation for organizations seeking to implement, maintain, and improve an asset management system, guiding internal and external stakeholders in achieving organizational goals, managing risk, and optimizing the performance and contribution of assets. It is intended for all types and sizes of organizations and supports integration with related management system standards through a harmonized structure.

ISO 22088-2:2006 specifies methods for the determination of environmental stress cracking (ESC) of thermoplastics when they are subjected to a constant tensile load in the presence of chemical agents.

It is applicable to test specimens prepared by moulding and/or machining and can be used both for the assessment of ESC of plastic materials exposed to different environments, and for the determination of ESC of different plastic materials exposed to a specific environment.

This is essentially a ranking test and is not intended to provide data to be used for design or performance prediction.

This standard establishes and defines terms used in additive manufacturing (AM) technology, which applies the additive shaping principle and thereby builds physical three-dimensional (3D) geometries by successive addition of material.

ISO/ASTM 52900 is the foundational international standard defining core terms, principles, and terminology for Additive Manufacturing (AM), also known as 3D printing, providing a common language for industry, research, and regulation by standardizing descriptions for processes, materials, and part characteristics. It classifies AM processes into seven categories, explains data handling, and clarifies concepts like build envelopes and part orientation, ensuring consistency in this rapidly evolving technology. 

ISO/ASTM 52921:2013 defines standard terminology, nomenclature, and test methodologies for coordinate systems in Additive Manufacturing (AM), aiming to standardize how users, producers, and researchers communicate about part location, orientation, and testing on AM systems, adapting principles from ISO 841 for AM applications. 

In essence, ISO/ASTM 52921 ensures everyone involved in AM speaks the same language regarding part positioning and testing, reducing ambiguity and improving consistency. 

ISO 24453:2008 identifies specific test procedures for the acquisition and presentation of comparable single-point data for properties of rubber compounds. In general, each property is specified by a single test method and a single experimental value although, in certain cases, properties may be represented by more than one value obtained under different test conditions. The properties presented are those used to characterize processing properties, those most often quoted by manufacturers and in material specifications, and those relevant to more specific applications. An important application consists in helping different suppliers produce material specification sheets in which the same set of properties is measured using the same conditions.

ISO 683-1:2016 specifies technical delivery requirements for non-alloy steels used in quenching and tempering, covering various forms like bars, wire rod, and forgings, detailing conditions for heat treatment and surface finish, primarily for machine parts that need hardening. It outlines properties for different product types, ensuring consistency in manufacturing components for machinery, and is part of a larger series on heat-treatable steels.  It's the first part of ISO 683, which covers various heat-treatable, alloy, and free-cutting steels. 

ISO 3327 specifies a method for the determination of the transverse rupture strength of hard metals.

This method is applicable to hard metals of negligible ductility. If it is used for hard metals showing significant plastic deformation before breaking, incorrect results may be obtained. In such cases, the method may be used for comparison purposes only.

ISO 15926-13:2018 specifies an ontology for asset planning for process plants, including oil and gas production facilities. In addition, it specifies an XML schema, derived from the ontology, for exchange of data used for asset planning.

The following are within the scope of ISO 15926-13:2018:

  • portfolio, programme and project plans and schedules;
  • operational modification and ongoing maintenance plans and schedules;
  • calendars for plan execution;
  • constraints on the temporal relationships between items within plans and schedules, including succession link, lag, free and total float;
  • activity breakdown structures;
  • locations of activities;
  • resources required, including material, equipment and human resources, and their costs;
  • interfaces to systems that process work orders and purchase orders;
  • responsible organizations and people;
  • progress tracking and resource usage;
  • reference to standard classes of facility, activity and resource.

The following are outside the scope of ISO 15926-13:2018:

  • standard classes of facility, activity and resource;
  • production planning;
  • plan simulation and optimization;
  • hazard identification and risk analysis;
  • manning and training of personnel;
  • budgeting and cost allocation.

 

ISO 12543 defines terminology and describes components for laminated glass used in buildings, specifying terms for glass types (annealed, toughened, etc.), interlayers (PVB, EVA), and other inclusions (films, wires), detailing their material, mechanical, and optical characteristics to standardize descriptions for safety, security, and architectural applications like impact resistance or noise reduction. This standard replaced the 2011 version with revised definitions and editorial updates, forming part of the broader ISO 12543 series. 

ISO 16935:2006 sets forth test procedures to evaluate resistance of security glazing materials and products against ballistic impact with classification by weapon and ammunition.

ISO 16935:2006 is applicable to attack by handguns, ammunition fired from machine pistols or submachine guns, rifles and shotguns, on products used for glazing in buildings, for both interior and exterior use.

ISO 16935:2006 assumes the glazing is adequately fixed, but does not apply to the glazing system or the surrounding materials and structure.

SUBMIT INQUIRY

Have a question or need certification guidance?

To better understand our certification process, you can review the complete certification flowchart.
Or contact our experts who are here to support you with personalized solutions, quick responses, and trusted advice to help your business grow confidently and compliantly.